TOASTING FOR DUMMIES
Text Description
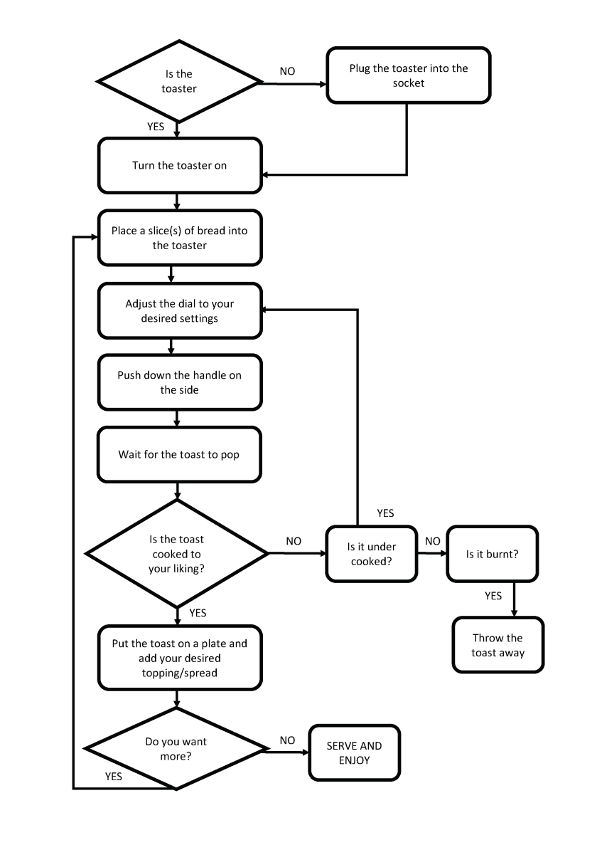
- Is the toast plugged in?
- Plug the toaster into the socket
- Turn the toaster on
- Place a slice(s) of bread into the toaster
- Adjust the dial to your desired setting
- Push down the handle on the side of the toaster
- Wait for the toast to pop
- Is the toast cooked to your liking?
- Is it under cooked? Repeat step 3
- Is it burnt? Throw away
- Once the toast is cooked, put it on a plate
- Add spread as desired
- Do you want more toast? Repeat steps 3-9
Flowchart

Storyboard

‘HOW TO MAKE TOAST’ WEBSITE PLANNING
Site Map

Wireframe Roughs

Wireframes Complete

Interface Design

User Interface – Interactions

TOAST PERSONA STUDY
Persona

Mood Board

PERSONA & SCENARIO STUDY
Katherine Parks – University Student


Annabelle Li – Backpacker


INTERFACE EXPERIMENTATION
Wireframe

Interface Design 1

Interface Design 2

Interface Design 3

IDEATION

LOGO REVIEW



Original:

Redesign:

PROTOTYPE REVIEW


